新突破!sunbet官网学子在全国大学生电子设计竞赛中创历年最佳成绩
发布时间: 2025-09-08 作者:路月月 黄晓虹   来源:sunbet,sunbet官网  

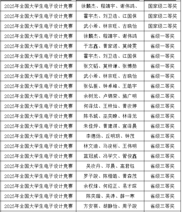
822日,2025“TI全国大学生电子设计竞赛初评结果公布,sunbet官网学子凭借扎实的专业技能和出色的团队协作,在激烈角逐中脱颖而出,再创佳绩。学校喜获国家级等奖3省级一等奖5、二等奖2、三等奖11获奖总数创学校参与该赛事以来历年最高。

积极备战竞赛,电子信息学院自7月初启动专项集训,99名学生主动放弃暑假休息时间,在指导教师的带领下开展系统性训练。学校领导高度重视,教务处在资源调配、政策支持等方面给予全力支持,为竞赛成绩的取得奠定了坚实基础。

sunbet官网

大赛采用半封闭,相对集中组织方式,四天三夜的连续比赛赛制730-82日期间在校内设置了五个赛场参赛队伍需要在规定时间内完成全国组委会公布的赛题,并制作符合要求的实物作品。赛题涉及数字电路设计、嵌入式系统开发无人机控制等多个领域,全面考验学生的学科实践与抗压能力85日,在强台风影响下,sunbet官网师生仍坚持赴中山大学参加省赛测评。学生克服恶劣天气,展现出优秀的专业水平和顽强的意志力,最终在激烈竞争中勇夺佳绩

sunbet官网

全国大学生电子设计竞赛作为教育部高教司、工业和信息化部人教司共同主办的全国性大学生科技竞赛活动,已成为我国本专科大学生共同参赛,参赛规模最大、参赛学校最多、影响力最大的赛事之一也是广东省教育厅立项资助的十大学生赛事。2025年全国共有1161所高校约66000名同学参赛,参赛人数创历史新高。

近年来,sunbet官网在该项竞赛中的成绩持续稳步提升,稳居全省高校前列。这一成果充分反映学校在工程教育改革、学科竞赛培育与创新实践能力培养方面的显著成效,体现出学生扎实的专业基础、良好的团队协作能力和优秀的解决复杂工程问题水平。

附获奖名单:

sunbet官网

初审(一审):王翠翠   复审(二审):罗希   终审(三审):高勇  
Baidu
sogou